|
gmsh-TingyuanDoc
0.1
An Open-Source Timing-driven Analytical Mixed-size FPGA Placer
|
#include "ColorTable.h"#include "CommandLine.h"#include "Context.h"#include "CreateFile.h"#include "ExtrudeParams.h"#include "FunctionManager.h"#include "GModel.h"#include "GModelIO_GEO.h"#include "GModelIO_OCC.h"#include "GeoDefines.h"#include "GmshConfig.h"#include "GmshMessage.h"#include "ListUtils.h"#include "MallocUtils.h"#include "Numeric.h"#include "OS.h"#include "OpenFile.h"#include "Options.h"#include "Parser.h"#include "StringUtils.h"#include "TreeUtils.h"#include "fullMatrix.h"#include "gmshLevelset.h"#include "gmshSurface.h"#include <map>#include <sstream>#include <stdarg.h>#include <string.h>#include <time.h>
Go to the source code of this file.
Classes | |
| struct | doubleXstring |
| union | YYSTYPE |
| union | yyalloc |
Macros | |
| #define | YYBISON 1 |
| #define | YYBISON_VERSION "2.3" |
| #define | YYSKELETON_NAME "yacc.c" |
| #define | YYPURE 0 |
| #define | YYLSP_NEEDED 0 |
| #define | yyparse gmsh_yyparse |
| #define | yylex gmsh_yylex |
| #define | yyerror gmsh_yyerror |
| #define | yylval gmsh_yylval |
| #define | yychar gmsh_yychar |
| #define | yydebug gmsh_yydebug |
| #define | yynerrs gmsh_yynerrs |
| #define | YYTOKENTYPE |
| #define | tDOUBLE 258 |
| #define | tSTRING 259 |
| #define | tBIGSTR 260 |
| #define | tEND 261 |
| #define | tAFFECT 262 |
| #define | tDOTS 263 |
| #define | tSCOPE 264 |
| #define | tPi 265 |
| #define | tMPI_Rank 266 |
| #define | tMPI_Size 267 |
| #define | tEuclidian 268 |
| #define | tCoordinates 269 |
| #define | tTestLevel 270 |
| #define | tExp 271 |
| #define | tLog 272 |
| #define | tLog10 273 |
| #define | tSqrt 274 |
| #define | tSin 275 |
| #define | tAsin 276 |
| #define | tCos 277 |
| #define | tAcos 278 |
| #define | tTan 279 |
| #define | tRand 280 |
| #define | tAtan 281 |
| #define | tAtan2 282 |
| #define | tSinh 283 |
| #define | tCosh 284 |
| #define | tTanh 285 |
| #define | tFabs 286 |
| #define | tAbs 287 |
| #define | tFloor 288 |
| #define | tCeil 289 |
| #define | tRound 290 |
| #define | tMin 291 |
| #define | tMax 292 |
| #define | tFmod 293 |
| #define | tModulo 294 |
| #define | tHypot 295 |
| #define | tList 296 |
| #define | tLinSpace 297 |
| #define | tLogSpace 298 |
| #define | tListFromFile 299 |
| #define | tCatenary 300 |
| #define | tPrintf 301 |
| #define | tError 302 |
| #define | tWarning 303 |
| #define | tStr 304 |
| #define | tSprintf 305 |
| #define | tStrCat 306 |
| #define | tStrPrefix 307 |
| #define | tStrRelative 308 |
| #define | tStrReplace 309 |
| #define | tAbsolutePath 310 |
| #define | tDirName 311 |
| #define | tStrSub 312 |
| #define | tStrLen 313 |
| #define | tFind 314 |
| #define | tStrFind 315 |
| #define | tStrCmp 316 |
| #define | tStrChoice 317 |
| #define | tUpperCase 318 |
| #define | tLowerCase 319 |
| #define | tLowerCaseIn 320 |
| #define | tTextAttributes 321 |
| #define | tBoundingBox 322 |
| #define | tDraw 323 |
| #define | tSetChanged 324 |
| #define | tToday 325 |
| #define | tFixRelativePath 326 |
| #define | tCurrentDirectory 327 |
| #define | tCurrentFileName 328 |
| #define | tSyncModel 329 |
| #define | tNewModel 330 |
| #define | tMass 331 |
| #define | tCenterOfMass 332 |
| #define | tMatrixOfInertia 333 |
| #define | tOnelabAction 334 |
| #define | tOnelabRun 335 |
| #define | tCodeName 336 |
| #define | tCpu 337 |
| #define | tMemory 338 |
| #define | tTotalMemory 339 |
| #define | tCreateTopology 340 |
| #define | tCreateGeometry 341 |
| #define | tClassifySurfaces 342 |
| #define | tRenumberMeshNodes 343 |
| #define | tRenumberMeshElements 344 |
| #define | tDistanceFunction 345 |
| #define | tDefineConstant 346 |
| #define | tUndefineConstant 347 |
| #define | tDefineNumber 348 |
| #define | tDefineStruct 349 |
| #define | tNameStruct 350 |
| #define | tDimNameSpace 351 |
| #define | tAppend 352 |
| #define | tDefineString 353 |
| #define | tSetNumber 354 |
| #define | tSetTag 355 |
| #define | tSetString 356 |
| #define | tPoint 357 |
| #define | tCircle 358 |
| #define | tEllipse 359 |
| #define | tCurve 360 |
| #define | tSphere 361 |
| #define | tPolarSphere 362 |
| #define | tSurface 363 |
| #define | tSpline 364 |
| #define | tVolume 365 |
| #define | tBox 366 |
| #define | tCylinder 367 |
| #define | tCone 368 |
| #define | tTorus 369 |
| #define | tEllipsoid 370 |
| #define | tQuadric 371 |
| #define | tShapeFromFile 372 |
| #define | tRectangle 373 |
| #define | tDisk 374 |
| #define | tWire 375 |
| #define | tGeoEntity 376 |
| #define | tCharacteristic 377 |
| #define | tLength 378 |
| #define | tParametric 379 |
| #define | tElliptic 380 |
| #define | tRefineMesh 381 |
| #define | tRecombineMesh 382 |
| #define | tAdaptMesh 383 |
| #define | tTransformMesh 384 |
| #define | tRelocateMesh 385 |
| #define | tReorientMesh 386 |
| #define | tSetFactory 387 |
| #define | tThruSections 388 |
| #define | tWedge 389 |
| #define | tFillet 390 |
| #define | tChamfer 391 |
| #define | tPlane 392 |
| #define | tRuled 393 |
| #define | tTransfinite 394 |
| #define | tPhysical 395 |
| #define | tCompound 396 |
| #define | tPeriodic 397 |
| #define | tParent 398 |
| #define | tUsing 399 |
| #define | tPlugin 400 |
| #define | tDegenerated 401 |
| #define | tRecursive 402 |
| #define | tSewing 403 |
| #define | tRotate 404 |
| #define | tTranslate 405 |
| #define | tSymmetry 406 |
| #define | tDilate 407 |
| #define | tExtrude 408 |
| #define | tLevelset 409 |
| #define | tAffine 410 |
| #define | tBooleanUnion 411 |
| #define | tBooleanIntersection 412 |
| #define | tBooleanDifference 413 |
| #define | tBooleanSection 414 |
| #define | tBooleanFragments 415 |
| #define | tThickSolid 416 |
| #define | tRecombine 417 |
| #define | tSmoother 418 |
| #define | tSplit 419 |
| #define | tDelete 420 |
| #define | tCoherence 421 |
| #define | tHealShapes 422 |
| #define | tIntersect 423 |
| #define | tMeshAlgorithm 424 |
| #define | tReverseMesh 425 |
| #define | tMeshSize 426 |
| #define | tMeshSizeFromBoundary 427 |
| #define | tLayers 428 |
| #define | tScaleLast 429 |
| #define | tHole 430 |
| #define | tAlias 431 |
| #define | tAliasWithOptions 432 |
| #define | tCopyOptions 433 |
| #define | tQuadTriAddVerts 434 |
| #define | tQuadTriNoNewVerts 435 |
| #define | tRecombLaterals 436 |
| #define | tTransfQuadTri 437 |
| #define | tText2D 438 |
| #define | tText3D 439 |
| #define | tInterpolationScheme 440 |
| #define | tTime 441 |
| #define | tCombine 442 |
| #define | tBSpline 443 |
| #define | tBezier 444 |
| #define | tNurbs 445 |
| #define | tNurbsOrder 446 |
| #define | tNurbsKnots 447 |
| #define | tColor 448 |
| #define | tColorTable 449 |
| #define | tFor 450 |
| #define | tIn 451 |
| #define | tEndFor 452 |
| #define | tIf 453 |
| #define | tElseIf 454 |
| #define | tElse 455 |
| #define | tEndIf 456 |
| #define | tExit 457 |
| #define | tAbort 458 |
| #define | tField 459 |
| #define | tReturn 460 |
| #define | tCall 461 |
| #define | tSlide 462 |
| #define | tMacro 463 |
| #define | tShow 464 |
| #define | tHide 465 |
| #define | tGetValue 466 |
| #define | tGetStringValue 467 |
| #define | tGetEnv 468 |
| #define | tGetString 469 |
| #define | tGetNumber 470 |
| #define | tUnique 471 |
| #define | tSetMaxTag 472 |
| #define | tHomology 473 |
| #define | tCohomology 474 |
| #define | tBetti 475 |
| #define | tExists 476 |
| #define | tFileExists 477 |
| #define | tGetForced 478 |
| #define | tGetForcedStr 479 |
| #define | tGMSH_MAJOR_VERSION 480 |
| #define | tGMSH_MINOR_VERSION 481 |
| #define | tGMSH_PATCH_VERSION 482 |
| #define | tGmshExecutableName 483 |
| #define | tSetPartition 484 |
| #define | tNameToString 485 |
| #define | tStringToName 486 |
| #define | tUnsplitWindow 487 |
| #define | tAFFECTDIVIDE 488 |
| #define | tAFFECTTIMES 489 |
| #define | tAFFECTMINUS 490 |
| #define | tAFFECTPLUS 491 |
| #define | tOR 492 |
| #define | tAND 493 |
| #define | tNOTEQUAL 494 |
| #define | tEQUAL 495 |
| #define | tGREATERGREATER 496 |
| #define | tLESSLESS 497 |
| #define | tGREATEROREQUAL 498 |
| #define | tLESSOREQUAL 499 |
| #define | UNARYPREC 500 |
| #define | tMINUSMINUS 501 |
| #define | tPLUSPLUS 502 |
| #define | MAX_RECUR_TESTS 100 |
| #define | MAX_RECUR_LOOPS 100 |
| #define | YYDEBUG 0 |
| #define | YYERROR_VERBOSE 0 |
| #define | YYTOKEN_TABLE 0 |
| #define | yystype YYSTYPE /* obsolescent; will be withdrawn */ |
| #define | YYSTYPE_IS_DECLARED 1 |
| #define | YYSTYPE_IS_TRIVIAL 1 |
| #define | YYSIZE_T unsigned int |
| #define | YYSIZE_MAXIMUM ((YYSIZE_T)-1) |
| #define | YY_(msgid) msgid |
| #define | YYUSE(e) ((void)(e)) |
| #define | YYID(n) (n) |
| #define | YYSTACK_ALLOC YYMALLOC |
| #define | YYSTACK_FREE YYFREE |
| #define | YYSTACK_ALLOC_MAXIMUM YYSIZE_MAXIMUM |
| #define | YYMALLOC malloc |
| #define | YYFREE free |
| #define | YYSTACK_GAP_MAXIMUM (sizeof(union yyalloc) - 1) |
| #define | YYSTACK_BYTES(N) ((N) * (sizeof(yytype_int16) + sizeof(YYSTYPE)) + YYSTACK_GAP_MAXIMUM) |
| #define | YYCOPY(To, From, Count) |
| #define | YYSTACK_RELOCATE(Stack) |
| #define | YYFINAL 5 |
| #define | YYLAST 18049 |
| #define | YYNTOKENS 270 |
| #define | YYNNTS 114 |
| #define | YYNRULES 642 |
| #define | YYNSTATES 2296 |
| #define | YYUNDEFTOK 2 |
| #define | YYMAXUTOK 502 |
| #define | YYTRANSLATE(YYX) ((unsigned int)(YYX) <= YYMAXUTOK ? yytranslate[YYX] : YYUNDEFTOK) |
| #define | YYPACT_NINF -1971 |
| #define | YYTABLE_NINF -589 |
| #define | yyerrok (yyerrstatus = 0) |
| #define | yyclearin (yychar = YYEMPTY) |
| #define | YYEMPTY (-2) |
| #define | YYEOF 0 |
| #define | YYACCEPT goto yyacceptlab |
| #define | YYABORT goto yyabortlab |
| #define | YYERROR goto yyerrorlab |
| #define | YYFAIL goto yyerrlab |
| #define | YYRECOVERING() (!!yyerrstatus) |
| #define | YYBACKUP(Token, Value) |
| #define | YYTERROR 1 |
| #define | YYERRCODE 256 |
| #define | YYRHSLOC(Rhs, K) ((Rhs)[K]) |
| #define | YYLLOC_DEFAULT(Current, Rhs, N) |
| #define | YY_LOCATION_PRINT(File, Loc) ((void)0) |
| #define | YYLEX yylex() |
| #define | YYDPRINTF(Args) |
| #define | YY_SYMBOL_PRINT(Title, Type, Value, Location) |
| #define | YY_STACK_PRINT(Bottom, Top) |
| #define | YY_REDUCE_PRINT(Rule) |
| #define | YYINITDEPTH 200 |
| #define | YYMAXDEPTH 10000 |
| #define | YYPOPSTACK(N) (yyvsp -= (N), yyssp -= (N)) |
Typedefs | |
| typedef union YYSTYPE | YYSTYPE |
| typedef unsigned char | yytype_uint8 |
| typedef short int | yytype_int8 |
| typedef unsigned short int | yytype_uint16 |
| typedef short int | yytype_int16 |
Functions | |
| void | init_options (int member_ValMax_=0) |
| void | yyerror (const char *s) |
| void | yymsg (int level, const char *fmt,...) |
| char * | strsave (char *ptr) |
| void | skip (const char *skip, const char *until) |
| void | skipTest (const char *skip, const char *until, const char *until2, int l_until2_sub, int *type_until2) |
| void | assignVariable (const std::string &name, int index, int assignType, double value) |
| void | assignVariables (const std::string &name, List_T *indices, int assignType, List_T *values) |
| void | incrementVariable (const std::string &name, int index, double value) |
| int | printListOfDouble (char *format, List_T *list, char *buffer) |
| fullMatrix< double > | ListOfListOfDouble2Matrix (List_T *list) |
| void | ListOfDouble2Vector (List_T *list, std::vector< int > &v) |
| void | ListOfDouble2Vector (List_T *list, std::vector< double > &v) |
| void | ListOfShapes2VectorOfPairs (List_T *list, std::vector< std::pair< int, int >> &v) |
| void | VectorOfPairs2ListOfShapes (const std::vector< std::pair< int, int >> &v, List_T *list) |
| void | addPeriodicEdge (int, int, const std::vector< double > &) |
| void | addPeriodicFace (int, int, const std::map< int, int > &) |
| void | addPeriodicFace (int, int, const std::vector< double > &) |
| void | computeAffineTransformation (SPoint3 &, SPoint3 &, double, SPoint3 &, std::vector< double > &) |
| void | addEmbedded (int dim, std::vector< int > tags, int dim2, int tag2) |
| void | removeEmbedded (const std::vector< std::pair< int, int >> &dimTags, int dim) |
| void | getAllElementaryTags (int dim, List_T *in) |
| void | getAllPhysicalTags (int dim, List_T *in) |
| void | getElementaryTagsForPhysicalGroups (int dim, List_T *in, List_T *out) |
| void | getElementaryTagsInBoundingBox (int dim, double x1, double y1, double z1, double x2, double y2, double z2, List_T *out) |
| void | getParentTags (int dim, List_T *in, List_T *out) |
| void | getBoundingBox (int dim, List_T *in, List_T *out) |
| void | setVisibility (int dim, int visible, bool recursive) |
| void | setVisibility (const std::vector< std::pair< int, int >> &dimTags, int visible, bool recursive) |
| void | setColor (const std::vector< std::pair< int, int >> &dimTags, unsigned int val, bool recursive) |
| double | treat_Struct_FullName_Float (char *c1, char *c2, int type_var=1, int index=0, double val_default=0., int type_treat=0) |
| double | treat_Struct_FullName_dot_tSTRING_Float (char *c1, char *c2, char *c3, int index=0, double val_default=0., int type_treat=0) |
| List_T * | treat_Struct_FullName_dot_tSTRING_ListOfFloat (char *c1, char *c2, char *c3) |
| int | treat_Struct_FullName_dot_tSTRING_Float_getDim (char *c1, char *c2, char *c3) |
| char * | treat_Struct_FullName_String (char *c1, char *c2, int type_var=1, int index=0, char *val_default=nullptr, int type_treat=0) |
| char * | treat_Struct_FullName_dot_tSTRING_String (char *c1, char *c2, char *c3, int index=0, char *val_default=nullptr, int type_treat=0) |
| List_T * | treat_Struct_FullName_dot_tSTRING_ListOfString (char *c1, char *c2, char *c3) |
| static void | yydestruct (yymsg, yytype, yyvaluep) const char *yymsg |
| if (!yymsg) yymsg | |
| YY_SYMBOL_PRINT (yymsg, yytype, yyvaluep, yylocationp) | |
| switch (yytype) | |
| void | PrintParserSymbols (bool help, std::vector< std::string > &vec) |
Variables | |
| std::string | gmsh_yyname |
| int | gmsh_yyerrorstate = 0 |
| int | gmsh_yyviewindex = 0 |
| std::map< std::string, gmsh_yysymbol > | gmsh_yysymbols |
| std::map< std::string, std::vector< std::string > > | gmsh_yystringsymbols |
| std::string | gmsh_yyfactory |
| NameSpaces | gmsh_yynamespaces |
| static std::vector< double > | ViewCoord |
| static std::vector< double > * | ViewValueList = 0 |
| static int * | ViewNumList = 0 |
| static ExtrudeParams | extr |
| static gmshSurface * | myGmshSurface = 0 |
| static int | statusImbricatedTests [MAX_RECUR_TESTS] |
| static int | ImbricatedLoop = 0 |
| static int | ImbricatedTest = 0 |
| static fpos_t | yyposImbricatedLoopsTab [MAX_RECUR_LOOPS] |
| static int | yylinenoImbricatedLoopsTab [MAX_RECUR_LOOPS] |
| static double | LoopControlVariablesTab [MAX_RECUR_LOOPS][3] |
| static std::string | LoopControlVariablesNameTab [MAX_RECUR_LOOPS] |
| static std::string | struct_name |
| static std::string | struct_namespace |
| static int | dim_entity |
| static std::map< std::string, std::vector< double > > | floatOptions |
| static std::map< std::string, std::vector< std::string > > | charOptions |
| static int | flag_Enum |
| static int | member_ValMax |
| static const yytype_uint16 | yytranslate [] |
| static const yytype_uint16 | yyr1 [] |
| static const yytype_uint8 | yyr2 [] |
| static const yytype_uint16 | yydefact [] |
| static const yytype_int16 | yydefgoto [] |
| static const yytype_int16 | yypact [] |
| static const yytype_int16 | yypgoto [] |
| static const yytype_int16 | yytable [] |
| static const yytype_int16 | yycheck [] |
| static const yytype_uint16 | yystos [] |
| int | yytype |
| YYSTYPE * | yyvaluep |
| int | yychar |
| YYSTYPE | yylval |
| int | yynerrs |
| #define MAX_RECUR_LOOPS 100 |
Definition at line 638 of file Gmsh.tab.cpp.
| #define MAX_RECUR_TESTS 100 |
Definition at line 637 of file Gmsh.tab.cpp.
| #define tAbort 458 |
Definition at line 526 of file Gmsh.tab.cpp.
| #define tAbs 287 |
Definition at line 355 of file Gmsh.tab.cpp.
| #define tAbsolutePath 310 |
Definition at line 378 of file Gmsh.tab.cpp.
| #define tAcos 278 |
Definition at line 346 of file Gmsh.tab.cpp.
| #define tAdaptMesh 383 |
Definition at line 451 of file Gmsh.tab.cpp.
| #define tAFFECT 262 |
Definition at line 330 of file Gmsh.tab.cpp.
| #define tAFFECTDIVIDE 488 |
Definition at line 556 of file Gmsh.tab.cpp.
| #define tAFFECTMINUS 490 |
Definition at line 558 of file Gmsh.tab.cpp.
| #define tAFFECTPLUS 491 |
Definition at line 559 of file Gmsh.tab.cpp.
| #define tAFFECTTIMES 489 |
Definition at line 557 of file Gmsh.tab.cpp.
| #define tAffine 410 |
Definition at line 478 of file Gmsh.tab.cpp.
| #define tAlias 431 |
Definition at line 499 of file Gmsh.tab.cpp.
| #define tAliasWithOptions 432 |
Definition at line 500 of file Gmsh.tab.cpp.
| #define tAND 493 |
Definition at line 561 of file Gmsh.tab.cpp.
| #define tAppend 352 |
Definition at line 420 of file Gmsh.tab.cpp.
| #define tAsin 276 |
Definition at line 344 of file Gmsh.tab.cpp.
| #define tAtan 281 |
Definition at line 349 of file Gmsh.tab.cpp.
| #define tAtan2 282 |
Definition at line 350 of file Gmsh.tab.cpp.
| #define tBetti 475 |
Definition at line 543 of file Gmsh.tab.cpp.
| #define tBezier 444 |
Definition at line 512 of file Gmsh.tab.cpp.
| #define tBIGSTR 260 |
Definition at line 328 of file Gmsh.tab.cpp.
| #define tBooleanDifference 413 |
Definition at line 481 of file Gmsh.tab.cpp.
| #define tBooleanFragments 415 |
Definition at line 483 of file Gmsh.tab.cpp.
| #define tBooleanIntersection 412 |
Definition at line 480 of file Gmsh.tab.cpp.
| #define tBooleanSection 414 |
Definition at line 482 of file Gmsh.tab.cpp.
| #define tBooleanUnion 411 |
Definition at line 479 of file Gmsh.tab.cpp.
| #define tBoundingBox 322 |
Definition at line 390 of file Gmsh.tab.cpp.
| #define tBox 366 |
Definition at line 434 of file Gmsh.tab.cpp.
| #define tBSpline 443 |
Definition at line 511 of file Gmsh.tab.cpp.
| #define tCall 461 |
Definition at line 529 of file Gmsh.tab.cpp.
| #define tCatenary 300 |
Definition at line 368 of file Gmsh.tab.cpp.
| #define tCeil 289 |
Definition at line 357 of file Gmsh.tab.cpp.
| #define tCenterOfMass 332 |
Definition at line 400 of file Gmsh.tab.cpp.
| #define tChamfer 391 |
Definition at line 459 of file Gmsh.tab.cpp.
| #define tCharacteristic 377 |
Definition at line 445 of file Gmsh.tab.cpp.
| #define tCircle 358 |
Definition at line 426 of file Gmsh.tab.cpp.
| #define tClassifySurfaces 342 |
Definition at line 410 of file Gmsh.tab.cpp.
| #define tCodeName 336 |
Definition at line 404 of file Gmsh.tab.cpp.
| #define tCoherence 421 |
Definition at line 489 of file Gmsh.tab.cpp.
| #define tCohomology 474 |
Definition at line 542 of file Gmsh.tab.cpp.
| #define tColor 448 |
Definition at line 516 of file Gmsh.tab.cpp.
| #define tColorTable 449 |
Definition at line 517 of file Gmsh.tab.cpp.
| #define tCombine 442 |
Definition at line 510 of file Gmsh.tab.cpp.
| #define tCompound 396 |
Definition at line 464 of file Gmsh.tab.cpp.
| #define tCone 368 |
Definition at line 436 of file Gmsh.tab.cpp.
| #define tCoordinates 269 |
Definition at line 337 of file Gmsh.tab.cpp.
| #define tCopyOptions 433 |
Definition at line 501 of file Gmsh.tab.cpp.
| #define tCos 277 |
Definition at line 345 of file Gmsh.tab.cpp.
| #define tCosh 284 |
Definition at line 352 of file Gmsh.tab.cpp.
| #define tCpu 337 |
Definition at line 405 of file Gmsh.tab.cpp.
| #define tCreateGeometry 341 |
Definition at line 409 of file Gmsh.tab.cpp.
| #define tCreateTopology 340 |
Definition at line 408 of file Gmsh.tab.cpp.
| #define tCurrentDirectory 327 |
Definition at line 395 of file Gmsh.tab.cpp.
| #define tCurrentFileName 328 |
Definition at line 396 of file Gmsh.tab.cpp.
| #define tCurve 360 |
Definition at line 428 of file Gmsh.tab.cpp.
| #define tCylinder 367 |
Definition at line 435 of file Gmsh.tab.cpp.
| #define tDefineConstant 346 |
Definition at line 414 of file Gmsh.tab.cpp.
| #define tDefineNumber 348 |
Definition at line 416 of file Gmsh.tab.cpp.
| #define tDefineString 353 |
Definition at line 421 of file Gmsh.tab.cpp.
| #define tDefineStruct 349 |
Definition at line 417 of file Gmsh.tab.cpp.
| #define tDegenerated 401 |
Definition at line 469 of file Gmsh.tab.cpp.
| #define tDelete 420 |
Definition at line 488 of file Gmsh.tab.cpp.
| #define tDilate 407 |
Definition at line 475 of file Gmsh.tab.cpp.
| #define tDimNameSpace 351 |
Definition at line 419 of file Gmsh.tab.cpp.
| #define tDirName 311 |
Definition at line 379 of file Gmsh.tab.cpp.
| #define tDisk 374 |
Definition at line 442 of file Gmsh.tab.cpp.
| #define tDistanceFunction 345 |
Definition at line 413 of file Gmsh.tab.cpp.
| #define tDOTS 263 |
Definition at line 331 of file Gmsh.tab.cpp.
| #define tDOUBLE 258 |
Definition at line 326 of file Gmsh.tab.cpp.
| #define tDraw 323 |
Definition at line 391 of file Gmsh.tab.cpp.
| #define tEllipse 359 |
Definition at line 427 of file Gmsh.tab.cpp.
| #define tEllipsoid 370 |
Definition at line 438 of file Gmsh.tab.cpp.
| #define tElliptic 380 |
Definition at line 448 of file Gmsh.tab.cpp.
| #define tElse 455 |
Definition at line 523 of file Gmsh.tab.cpp.
| #define tElseIf 454 |
Definition at line 522 of file Gmsh.tab.cpp.
| #define tEND 261 |
Definition at line 329 of file Gmsh.tab.cpp.
| #define tEndFor 452 |
Definition at line 520 of file Gmsh.tab.cpp.
| #define tEndIf 456 |
Definition at line 524 of file Gmsh.tab.cpp.
| #define tEQUAL 495 |
Definition at line 563 of file Gmsh.tab.cpp.
| #define tError 302 |
Definition at line 370 of file Gmsh.tab.cpp.
| #define tEuclidian 268 |
Definition at line 336 of file Gmsh.tab.cpp.
| #define tExists 476 |
Definition at line 544 of file Gmsh.tab.cpp.
| #define tExit 457 |
Definition at line 525 of file Gmsh.tab.cpp.
| #define tExp 271 |
Definition at line 339 of file Gmsh.tab.cpp.
| #define tExtrude 408 |
Definition at line 476 of file Gmsh.tab.cpp.
| #define tFabs 286 |
Definition at line 354 of file Gmsh.tab.cpp.
| #define tField 459 |
Definition at line 527 of file Gmsh.tab.cpp.
| #define tFileExists 477 |
Definition at line 545 of file Gmsh.tab.cpp.
| #define tFillet 390 |
Definition at line 458 of file Gmsh.tab.cpp.
| #define tFind 314 |
Definition at line 382 of file Gmsh.tab.cpp.
| #define tFixRelativePath 326 |
Definition at line 394 of file Gmsh.tab.cpp.
| #define tFloor 288 |
Definition at line 356 of file Gmsh.tab.cpp.
| #define tFmod 293 |
Definition at line 361 of file Gmsh.tab.cpp.
| #define tFor 450 |
Definition at line 518 of file Gmsh.tab.cpp.
| #define tGeoEntity 376 |
Definition at line 444 of file Gmsh.tab.cpp.
| #define tGetEnv 468 |
Definition at line 536 of file Gmsh.tab.cpp.
| #define tGetForced 478 |
Definition at line 546 of file Gmsh.tab.cpp.
| #define tGetForcedStr 479 |
Definition at line 547 of file Gmsh.tab.cpp.
| #define tGetNumber 470 |
Definition at line 538 of file Gmsh.tab.cpp.
| #define tGetString 469 |
Definition at line 537 of file Gmsh.tab.cpp.
| #define tGetStringValue 467 |
Definition at line 535 of file Gmsh.tab.cpp.
| #define tGetValue 466 |
Definition at line 534 of file Gmsh.tab.cpp.
| #define tGMSH_MAJOR_VERSION 480 |
Definition at line 548 of file Gmsh.tab.cpp.
| #define tGMSH_MINOR_VERSION 481 |
Definition at line 549 of file Gmsh.tab.cpp.
| #define tGMSH_PATCH_VERSION 482 |
Definition at line 550 of file Gmsh.tab.cpp.
| #define tGmshExecutableName 483 |
Definition at line 551 of file Gmsh.tab.cpp.
| #define tGREATERGREATER 496 |
Definition at line 564 of file Gmsh.tab.cpp.
| #define tGREATEROREQUAL 498 |
Definition at line 566 of file Gmsh.tab.cpp.
| #define tHealShapes 422 |
Definition at line 490 of file Gmsh.tab.cpp.
| #define tHide 465 |
Definition at line 533 of file Gmsh.tab.cpp.
| #define tHole 430 |
Definition at line 498 of file Gmsh.tab.cpp.
| #define tHomology 473 |
Definition at line 541 of file Gmsh.tab.cpp.
| #define tHypot 295 |
Definition at line 363 of file Gmsh.tab.cpp.
| #define tIf 453 |
Definition at line 521 of file Gmsh.tab.cpp.
| #define tIn 451 |
Definition at line 519 of file Gmsh.tab.cpp.
| #define tInterpolationScheme 440 |
Definition at line 508 of file Gmsh.tab.cpp.
| #define tIntersect 423 |
Definition at line 491 of file Gmsh.tab.cpp.
| #define tLayers 428 |
Definition at line 496 of file Gmsh.tab.cpp.
| #define tLength 378 |
Definition at line 446 of file Gmsh.tab.cpp.
| #define tLESSLESS 497 |
Definition at line 565 of file Gmsh.tab.cpp.
| #define tLESSOREQUAL 499 |
Definition at line 567 of file Gmsh.tab.cpp.
| #define tLevelset 409 |
Definition at line 477 of file Gmsh.tab.cpp.
| #define tLinSpace 297 |
Definition at line 365 of file Gmsh.tab.cpp.
| #define tList 296 |
Definition at line 364 of file Gmsh.tab.cpp.
| #define tListFromFile 299 |
Definition at line 367 of file Gmsh.tab.cpp.
| #define tLog 272 |
Definition at line 340 of file Gmsh.tab.cpp.
| #define tLog10 273 |
Definition at line 341 of file Gmsh.tab.cpp.
| #define tLogSpace 298 |
Definition at line 366 of file Gmsh.tab.cpp.
| #define tLowerCase 319 |
Definition at line 387 of file Gmsh.tab.cpp.
| #define tLowerCaseIn 320 |
Definition at line 388 of file Gmsh.tab.cpp.
| #define tMacro 463 |
Definition at line 531 of file Gmsh.tab.cpp.
| #define tMass 331 |
Definition at line 399 of file Gmsh.tab.cpp.
| #define tMatrixOfInertia 333 |
Definition at line 401 of file Gmsh.tab.cpp.
| #define tMax 292 |
Definition at line 360 of file Gmsh.tab.cpp.
| #define tMemory 338 |
Definition at line 406 of file Gmsh.tab.cpp.
| #define tMeshAlgorithm 424 |
Definition at line 492 of file Gmsh.tab.cpp.
| #define tMeshSize 426 |
Definition at line 494 of file Gmsh.tab.cpp.
| #define tMeshSizeFromBoundary 427 |
Definition at line 495 of file Gmsh.tab.cpp.
| #define tMin 291 |
Definition at line 359 of file Gmsh.tab.cpp.
| #define tMINUSMINUS 501 |
Definition at line 569 of file Gmsh.tab.cpp.
| #define tModulo 294 |
Definition at line 362 of file Gmsh.tab.cpp.
| #define tMPI_Rank 266 |
Definition at line 334 of file Gmsh.tab.cpp.
| #define tMPI_Size 267 |
Definition at line 335 of file Gmsh.tab.cpp.
| #define tNameStruct 350 |
Definition at line 418 of file Gmsh.tab.cpp.
| #define tNameToString 485 |
Definition at line 553 of file Gmsh.tab.cpp.
| #define tNewModel 330 |
Definition at line 398 of file Gmsh.tab.cpp.
| #define tNOTEQUAL 494 |
Definition at line 562 of file Gmsh.tab.cpp.
| #define tNurbs 445 |
Definition at line 513 of file Gmsh.tab.cpp.
| #define tNurbsKnots 447 |
Definition at line 515 of file Gmsh.tab.cpp.
| #define tNurbsOrder 446 |
Definition at line 514 of file Gmsh.tab.cpp.
| #define tOnelabAction 334 |
Definition at line 402 of file Gmsh.tab.cpp.
| #define tOnelabRun 335 |
Definition at line 403 of file Gmsh.tab.cpp.
| #define tOR 492 |
Definition at line 560 of file Gmsh.tab.cpp.
| #define tParametric 379 |
Definition at line 447 of file Gmsh.tab.cpp.
| #define tParent 398 |
Definition at line 466 of file Gmsh.tab.cpp.
| #define tPeriodic 397 |
Definition at line 465 of file Gmsh.tab.cpp.
| #define tPhysical 395 |
Definition at line 463 of file Gmsh.tab.cpp.
| #define tPi 265 |
Definition at line 333 of file Gmsh.tab.cpp.
| #define tPlane 392 |
Definition at line 460 of file Gmsh.tab.cpp.
| #define tPlugin 400 |
Definition at line 468 of file Gmsh.tab.cpp.
| #define tPLUSPLUS 502 |
Definition at line 570 of file Gmsh.tab.cpp.
| #define tPoint 357 |
Definition at line 425 of file Gmsh.tab.cpp.
| #define tPolarSphere 362 |
Definition at line 430 of file Gmsh.tab.cpp.
| #define tPrintf 301 |
Definition at line 369 of file Gmsh.tab.cpp.
| #define tQuadric 371 |
Definition at line 439 of file Gmsh.tab.cpp.
| #define tQuadTriAddVerts 434 |
Definition at line 502 of file Gmsh.tab.cpp.
| #define tQuadTriNoNewVerts 435 |
Definition at line 503 of file Gmsh.tab.cpp.
| #define tRand 280 |
Definition at line 348 of file Gmsh.tab.cpp.
| #define tRecombine 417 |
Definition at line 485 of file Gmsh.tab.cpp.
| #define tRecombineMesh 382 |
Definition at line 450 of file Gmsh.tab.cpp.
| #define tRecombLaterals 436 |
Definition at line 504 of file Gmsh.tab.cpp.
| #define tRectangle 373 |
Definition at line 441 of file Gmsh.tab.cpp.
| #define tRecursive 402 |
Definition at line 470 of file Gmsh.tab.cpp.
| #define tRefineMesh 381 |
Definition at line 449 of file Gmsh.tab.cpp.
| #define tRelocateMesh 385 |
Definition at line 453 of file Gmsh.tab.cpp.
| #define tRenumberMeshElements 344 |
Definition at line 412 of file Gmsh.tab.cpp.
| #define tRenumberMeshNodes 343 |
Definition at line 411 of file Gmsh.tab.cpp.
| #define tReorientMesh 386 |
Definition at line 454 of file Gmsh.tab.cpp.
| #define tReturn 460 |
Definition at line 528 of file Gmsh.tab.cpp.
| #define tReverseMesh 425 |
Definition at line 493 of file Gmsh.tab.cpp.
| #define tRotate 404 |
Definition at line 472 of file Gmsh.tab.cpp.
| #define tRound 290 |
Definition at line 358 of file Gmsh.tab.cpp.
| #define tRuled 393 |
Definition at line 461 of file Gmsh.tab.cpp.
| #define tScaleLast 429 |
Definition at line 497 of file Gmsh.tab.cpp.
| #define tSCOPE 264 |
Definition at line 332 of file Gmsh.tab.cpp.
| #define tSetChanged 324 |
Definition at line 392 of file Gmsh.tab.cpp.
| #define tSetFactory 387 |
Definition at line 455 of file Gmsh.tab.cpp.
| #define tSetMaxTag 472 |
Definition at line 540 of file Gmsh.tab.cpp.
| #define tSetNumber 354 |
Definition at line 422 of file Gmsh.tab.cpp.
| #define tSetPartition 484 |
Definition at line 552 of file Gmsh.tab.cpp.
| #define tSetString 356 |
Definition at line 424 of file Gmsh.tab.cpp.
| #define tSetTag 355 |
Definition at line 423 of file Gmsh.tab.cpp.
| #define tSewing 403 |
Definition at line 471 of file Gmsh.tab.cpp.
| #define tShapeFromFile 372 |
Definition at line 440 of file Gmsh.tab.cpp.
| #define tShow 464 |
Definition at line 532 of file Gmsh.tab.cpp.
| #define tSin 275 |
Definition at line 343 of file Gmsh.tab.cpp.
| #define tSinh 283 |
Definition at line 351 of file Gmsh.tab.cpp.
| #define tSlide 462 |
Definition at line 530 of file Gmsh.tab.cpp.
| #define tSmoother 418 |
Definition at line 486 of file Gmsh.tab.cpp.
| #define tSphere 361 |
Definition at line 429 of file Gmsh.tab.cpp.
| #define tSpline 364 |
Definition at line 432 of file Gmsh.tab.cpp.
| #define tSplit 419 |
Definition at line 487 of file Gmsh.tab.cpp.
| #define tSprintf 305 |
Definition at line 373 of file Gmsh.tab.cpp.
| #define tSqrt 274 |
Definition at line 342 of file Gmsh.tab.cpp.
| #define tStr 304 |
Definition at line 372 of file Gmsh.tab.cpp.
| #define tStrCat 306 |
Definition at line 374 of file Gmsh.tab.cpp.
| #define tStrChoice 317 |
Definition at line 385 of file Gmsh.tab.cpp.
| #define tStrCmp 316 |
Definition at line 384 of file Gmsh.tab.cpp.
| #define tStrFind 315 |
Definition at line 383 of file Gmsh.tab.cpp.
| #define tSTRING 259 |
Definition at line 327 of file Gmsh.tab.cpp.
| #define tStringToName 486 |
Definition at line 554 of file Gmsh.tab.cpp.
| #define tStrLen 313 |
Definition at line 381 of file Gmsh.tab.cpp.
| #define tStrPrefix 307 |
Definition at line 375 of file Gmsh.tab.cpp.
| #define tStrRelative 308 |
Definition at line 376 of file Gmsh.tab.cpp.
| #define tStrReplace 309 |
Definition at line 377 of file Gmsh.tab.cpp.
| #define tStrSub 312 |
Definition at line 380 of file Gmsh.tab.cpp.
| #define tSurface 363 |
Definition at line 431 of file Gmsh.tab.cpp.
| #define tSymmetry 406 |
Definition at line 474 of file Gmsh.tab.cpp.
| #define tSyncModel 329 |
Definition at line 397 of file Gmsh.tab.cpp.
| #define tTan 279 |
Definition at line 347 of file Gmsh.tab.cpp.
| #define tTanh 285 |
Definition at line 353 of file Gmsh.tab.cpp.
| #define tTestLevel 270 |
Definition at line 338 of file Gmsh.tab.cpp.
| #define tText2D 438 |
Definition at line 506 of file Gmsh.tab.cpp.
| #define tText3D 439 |
Definition at line 507 of file Gmsh.tab.cpp.
| #define tTextAttributes 321 |
Definition at line 389 of file Gmsh.tab.cpp.
| #define tThickSolid 416 |
Definition at line 484 of file Gmsh.tab.cpp.
| #define tThruSections 388 |
Definition at line 456 of file Gmsh.tab.cpp.
| #define tTime 441 |
Definition at line 509 of file Gmsh.tab.cpp.
| #define tToday 325 |
Definition at line 393 of file Gmsh.tab.cpp.
| #define tTorus 369 |
Definition at line 437 of file Gmsh.tab.cpp.
| #define tTotalMemory 339 |
Definition at line 407 of file Gmsh.tab.cpp.
| #define tTransfinite 394 |
Definition at line 462 of file Gmsh.tab.cpp.
| #define tTransformMesh 384 |
Definition at line 452 of file Gmsh.tab.cpp.
| #define tTransfQuadTri 437 |
Definition at line 505 of file Gmsh.tab.cpp.
| #define tTranslate 405 |
Definition at line 473 of file Gmsh.tab.cpp.
| #define tUndefineConstant 347 |
Definition at line 415 of file Gmsh.tab.cpp.
| #define tUnique 471 |
Definition at line 539 of file Gmsh.tab.cpp.
| #define tUnsplitWindow 487 |
Definition at line 555 of file Gmsh.tab.cpp.
| #define tUpperCase 318 |
Definition at line 386 of file Gmsh.tab.cpp.
| #define tUsing 399 |
Definition at line 467 of file Gmsh.tab.cpp.
| #define tVolume 365 |
Definition at line 433 of file Gmsh.tab.cpp.
| #define tWarning 303 |
Definition at line 371 of file Gmsh.tab.cpp.
| #define tWedge 389 |
Definition at line 457 of file Gmsh.tab.cpp.
| #define tWire 375 |
Definition at line 443 of file Gmsh.tab.cpp.
| #define UNARYPREC 500 |
Definition at line 568 of file Gmsh.tab.cpp.
| #define YY_ | ( | msgid | ) | msgid |
Definition at line 826 of file Gmsh.tab.cpp.
| #define YY_LOCATION_PRINT | ( | File, | |
| Loc | |||
| ) | ((void)0) |
Definition at line 4067 of file Gmsh.tab.cpp.
| #define YY_REDUCE_PRINT | ( | Rule | ) |
Definition at line 4217 of file Gmsh.tab.cpp.
| #define YY_STACK_PRINT | ( | Bottom, | |
| Top | |||
| ) |
Definition at line 4216 of file Gmsh.tab.cpp.
| #define YY_SYMBOL_PRINT | ( | Title, | |
| Type, | |||
| Value, | |||
| Location | |||
| ) |
Definition at line 4215 of file Gmsh.tab.cpp.
| #define YYABORT goto yyabortlab |
Definition at line 4004 of file Gmsh.tab.cpp.
| #define YYACCEPT goto yyacceptlab |
Definition at line 4003 of file Gmsh.tab.cpp.
| #define YYBACKUP | ( | Token, | |
| Value | |||
| ) |
Definition at line 4015 of file Gmsh.tab.cpp.
| #define YYBISON 1 |
Definition at line 48 of file Gmsh.tab.cpp.
| #define YYBISON_VERSION "2.3" |
Definition at line 51 of file Gmsh.tab.cpp.
| #define yychar gmsh_yychar |
Definition at line 67 of file Gmsh.tab.cpp.
Definition at line 3999 of file Gmsh.tab.cpp.
| #define YYCOPY | ( | To, | |
| From, | |||
| Count | |||
| ) |
Definition at line 945 of file Gmsh.tab.cpp.
| #define yydebug gmsh_yydebug |
Definition at line 68 of file Gmsh.tab.cpp.
| #define YYDEBUG 0 |
Definition at line 731 of file Gmsh.tab.cpp.
| #define YYDPRINTF | ( | Args | ) |
Definition at line 4214 of file Gmsh.tab.cpp.
| #define YYEMPTY (-2) |
Definition at line 4000 of file Gmsh.tab.cpp.
| #define YYEOF 0 |
Definition at line 4001 of file Gmsh.tab.cpp.
| #define YYERRCODE 256 |
Definition at line 4033 of file Gmsh.tab.cpp.
| #define yyerrok (yyerrstatus = 0) |
Definition at line 3998 of file Gmsh.tab.cpp.
| #define yyerror gmsh_yyerror |
Definition at line 65 of file Gmsh.tab.cpp.
| #define YYERROR goto yyerrorlab |
Definition at line 4005 of file Gmsh.tab.cpp.
| #define YYERROR_VERBOSE 0 |
Definition at line 739 of file Gmsh.tab.cpp.
| #define YYFAIL goto yyerrlab |
Definition at line 4011 of file Gmsh.tab.cpp.
| #define YYFINAL 5 |
Definition at line 973 of file Gmsh.tab.cpp.
| #define YYFREE free |
Definition at line 914 of file Gmsh.tab.cpp.
| #define YYID | ( | n | ) | (n) |
Definition at line 839 of file Gmsh.tab.cpp.
| #define YYINITDEPTH 200 |
Definition at line 4222 of file Gmsh.tab.cpp.
| #define YYLAST 18049 |
Definition at line 975 of file Gmsh.tab.cpp.
| int yylex gmsh_yylex |
Definition at line 64 of file Gmsh.tab.cpp.
| #define YYLEX yylex() |
Definition at line 4076 of file Gmsh.tab.cpp.
| #define YYLLOC_DEFAULT | ( | Current, | |
| Rhs, | |||
| N | |||
| ) |
Definition at line 4041 of file Gmsh.tab.cpp.
| #define YYLSP_NEEDED 0 |
Definition at line 60 of file Gmsh.tab.cpp.
| #define yylval gmsh_yylval |
Definition at line 66 of file Gmsh.tab.cpp.
| #define YYMALLOC malloc |
Definition at line 907 of file Gmsh.tab.cpp.
| #define YYMAXDEPTH 10000 |
Definition at line 4233 of file Gmsh.tab.cpp.
| #define YYMAXUTOK 502 |
Definition at line 988 of file Gmsh.tab.cpp.
| #define yynerrs gmsh_yynerrs |
Definition at line 69 of file Gmsh.tab.cpp.
| #define YYNNTS 114 |
Definition at line 980 of file Gmsh.tab.cpp.
| #define YYNRULES 642 |
Definition at line 982 of file Gmsh.tab.cpp.
| #define YYNSTATES 2296 |
Definition at line 984 of file Gmsh.tab.cpp.
| #define YYNTOKENS 270 |
Definition at line 978 of file Gmsh.tab.cpp.
| #define YYPACT_NINF -1971 |
Definition at line 1827 of file Gmsh.tab.cpp.
| int yyparse gmsh_yyparse |
Definition at line 63 of file Gmsh.tab.cpp.
| #define YYPOPSTACK | ( | N | ) | (yyvsp -= (N), yyssp -= (N)) |
| #define YYPURE 0 |
Definition at line 57 of file Gmsh.tab.cpp.
| #define YYRECOVERING | ( | ) | (!!yyerrstatus) |
Definition at line 4013 of file Gmsh.tab.cpp.
| #define YYRHSLOC | ( | Rhs, | |
| K | |||
| ) | ((Rhs)[K]) |
Definition at line 4039 of file Gmsh.tab.cpp.
| #define YYSIZE_MAXIMUM ((YYSIZE_T)-1) |
Definition at line 816 of file Gmsh.tab.cpp.
| #define YYSIZE_T unsigned int |
Definition at line 812 of file Gmsh.tab.cpp.
| #define YYSKELETON_NAME "yacc.c" |
Definition at line 54 of file Gmsh.tab.cpp.
| #define YYSTACK_ALLOC YYMALLOC |
Definition at line 894 of file Gmsh.tab.cpp.
| #define YYSTACK_ALLOC_MAXIMUM YYSIZE_MAXIMUM |
Definition at line 897 of file Gmsh.tab.cpp.
| #define YYSTACK_BYTES | ( | N | ) | ((N) * (sizeof(yytype_int16) + sizeof(YYSTYPE)) + YYSTACK_GAP_MAXIMUM) |
Definition at line 937 of file Gmsh.tab.cpp.
| #define YYSTACK_FREE YYFREE |
Definition at line 895 of file Gmsh.tab.cpp.
| #define YYSTACK_GAP_MAXIMUM (sizeof(union yyalloc) - 1) |
Definition at line 933 of file Gmsh.tab.cpp.
| #define YYSTACK_RELOCATE | ( | Stack | ) |
Definition at line 960 of file Gmsh.tab.cpp.
| #define yystype YYSTYPE /* obsolescent; will be withdrawn */ |
Definition at line 763 of file Gmsh.tab.cpp.
| #define YYSTYPE_IS_DECLARED 1 |
Definition at line 764 of file Gmsh.tab.cpp.
| #define YYSTYPE_IS_TRIVIAL 1 |
Definition at line 765 of file Gmsh.tab.cpp.
| #define YYTABLE_NINF -589 |
Definition at line 1989 of file Gmsh.tab.cpp.
| #define YYTERROR 1 |
Definition at line 4032 of file Gmsh.tab.cpp.
| #define YYTOKEN_TABLE 0 |
Definition at line 744 of file Gmsh.tab.cpp.
| #define YYTOKENTYPE |
Definition at line 73 of file Gmsh.tab.cpp.
| #define YYTRANSLATE | ( | YYX | ) | ((unsigned int)(YYX) <= YYMAXUTOK ? yytranslate[YYX] : YYUNDEFTOK) |
Definition at line 990 of file Gmsh.tab.cpp.
| #define YYUNDEFTOK 2 |
Definition at line 987 of file Gmsh.tab.cpp.
| #define YYUSE | ( | e | ) | ((void)(e)) |
Definition at line 832 of file Gmsh.tab.cpp.
| typedef short int yytype_int16 |
Definition at line 799 of file Gmsh.tab.cpp.
| typedef short int yytype_int8 |
Definition at line 787 of file Gmsh.tab.cpp.
| typedef unsigned short int yytype_uint16 |
Definition at line 793 of file Gmsh.tab.cpp.
| typedef unsigned char yytype_uint8 |
Definition at line 779 of file Gmsh.tab.cpp.
| enum yytokentype |
Definition at line 75 of file Gmsh.tab.cpp.
| void addEmbedded | ( | int | dim, |
| std::vector< int > | tags, | ||
| int | dim2, | ||
| int | tag2 | ||
| ) |
| void addPeriodicEdge | ( | int | iTarget, |
| int | iSource, | ||
| const std::vector< double > & | affineTransform | ||
| ) |
| void addPeriodicFace | ( | int | iTarget, |
| int | iSource, | ||
| const std::map< int, int > & | edgeCounterparts | ||
| ) |
| void addPeriodicFace | ( | int | iTarget, |
| int | iSource, | ||
| const std::vector< double > & | affineTransform | ||
| ) |
| void assignVariable | ( | const std::string & | name, |
| int | index, | ||
| int | assignType, | ||
| double | value | ||
| ) |
| void getAllElementaryTags | ( | int | dim, |
| List_T * | in | ||
| ) |
| void getAllPhysicalTags | ( | int | dim, |
| List_T * | in | ||
| ) |
Definition at line 15533 of file Gmsh.tab.cpp.
Referenced by SetBoundingBox().


| void getElementaryTagsInBoundingBox | ( | int | dim, |
| double | x1, | ||
| double | y1, | ||
| double | z1, | ||
| double | x2, | ||
| double | y2, | ||
| double | z2, | ||
| List_T * | out | ||
| ) |
| if | ( | ! | yymsg | ) |
Referenced by tetgenmesh::carveholes(), tetgenmesh::insertpoint(), and tetgenmesh::smoothpoint().

| void incrementVariable | ( | const std::string & | name, |
| int | index, | ||
| double | value | ||
| ) |
| void init_options | ( | int | member_ValMax_ = 0 | ) |
Definition at line 670 of file Gmsh.tab.cpp.
| void ListOfDouble2Vector | ( | List_T * | list, |
| std::vector< double > & | v | ||
| ) |
| void ListOfDouble2Vector | ( | List_T * | list, |
| std::vector< int > & | v | ||
| ) |
| fullMatrix< double > ListOfListOfDouble2Matrix | ( | List_T * | list | ) |
| void ListOfShapes2VectorOfPairs | ( | List_T * | list, |
| std::vector< std::pair< int, int >> & | v | ||
| ) |
| int printListOfDouble | ( | char * | format, |
| List_T * | list, | ||
| char * | buffer | ||
| ) |
| void PrintParserSymbols | ( | bool | help, |
| std::vector< std::string > & | vec | ||
| ) |
Definition at line 15027 of file Gmsh.tab.cpp.
Referenced by GmshBatch().


| void removeEmbedded | ( | const std::vector< std::pair< int, int >> & | dimTags, |
| int | dim | ||
| ) |
| void setColor | ( | const std::vector< std::pair< int, int >> & | dimTags, |
| unsigned int | val, | ||
| bool | recursive | ||
| ) |
| void setVisibility | ( | const std::vector< std::pair< int, int >> & | dimTags, |
| int | visible, | ||
| bool | recursive | ||
| ) |
| void setVisibility | ( | int | dim, |
| int | visible, | ||
| bool | recursive | ||
| ) |
| void skip | ( | const char * | skip, |
| const char * | until | ||
| ) |
| void skipTest | ( | const char * | skip, |
| const char * | until, | ||
| const char * | until2, | ||
| int | l_until2_sub, | ||
| int * | type_until2 | ||
| ) |
| char* strsave | ( | char * | ptr | ) |
Referenced by treat_Struct_FullName_dot_tSTRING_ListOfString().

| switch | ( | yytype | ) |
Definition at line 4455 of file Gmsh.tab.cpp.
| double treat_Struct_FullName_dot_tSTRING_Float | ( | char * | c1, |
| char * | c2, | ||
| char * | c3, | ||
| int | index = 0, |
||
| double | val_default = 0., |
||
| int | type_treat = 0 |
||
| ) |
| int treat_Struct_FullName_dot_tSTRING_Float_getDim | ( | char * | c1, |
| char * | c2, | ||
| char * | c3 | ||
| ) |
| List_T * treat_Struct_FullName_dot_tSTRING_ListOfFloat | ( | char * | c1, |
| char * | c2, | ||
| char * | c3 | ||
| ) |
| List_T * treat_Struct_FullName_dot_tSTRING_ListOfString | ( | char * | c1, |
| char * | c2, | ||
| char * | c3 | ||
| ) |
| char * treat_Struct_FullName_dot_tSTRING_String | ( | char * | c1, |
| char * | c2, | ||
| char * | c3, | ||
| int | index = 0, |
||
| char * | val_default = nullptr, |
||
| int | type_treat = 0 |
||
| ) |
| double treat_Struct_FullName_Float | ( | char * | c1, |
| char * | c2, | ||
| int | type_var = 1, |
||
| int | index = 0, |
||
| double | val_default = 0., |
||
| int | type_treat = 0 |
||
| ) |
| char * treat_Struct_FullName_String | ( | char * | c1, |
| char * | c2, | ||
| int | type_var = 1, |
||
| int | index = 0, |
||
| char * | val_default = nullptr, |
||
| int | type_treat = 0 |
||
| ) |
| void VectorOfPairs2ListOfShapes | ( | const std::vector< std::pair< int, int >> & | v, |
| List_T * | list | ||
| ) |
| void yyerror | ( | const char * | s | ) |
| void yymsg | ( | int | level, |
| const char * | fmt, | ||
| ... | |||
| ) |
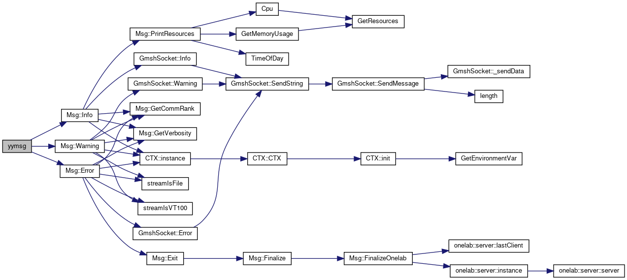
Definition at line 15183 of file Gmsh.tab.cpp.
Referenced by addEmbedded(), assignVariable(), assignVariables(), incrementVariable(), removeEmbedded(), treat_Struct_FullName_dot_tSTRING_Float(), treat_Struct_FullName_dot_tSTRING_Float_getDim(), treat_Struct_FullName_dot_tSTRING_ListOfFloat(), treat_Struct_FullName_dot_tSTRING_ListOfString(), treat_Struct_FullName_dot_tSTRING_String(), treat_Struct_FullName_Float(), and treat_Struct_FullName_String().


|
static |
Definition at line 667 of file Gmsh.tab.cpp.
Referenced by init_options().
|
static |
Definition at line 664 of file Gmsh.tab.cpp.
|
static |
Definition at line 655 of file Gmsh.tab.cpp.
|
static |
Definition at line 668 of file Gmsh.tab.cpp.
Referenced by init_options().
|
static |
Definition at line 666 of file Gmsh.tab.cpp.
Referenced by init_options().
| int gmsh_yyerrorstate = 0 |
Definition at line 641 of file Gmsh.tab.cpp.
Referenced by ParseFile(), yyerror(), and yymsg().
| std::string gmsh_yyfactory |
Definition at line 645 of file Gmsh.tab.cpp.
Referenced by checkOCC(), DeleteAllModelsAndViews(), and OpenProject().
| std::string gmsh_yyname |
Definition at line 640 of file Gmsh.tab.cpp.
Referenced by ParseFile(), yyerror(), and yymsg().
| NameSpaces gmsh_yynamespaces |
Definition at line 646 of file Gmsh.tab.cpp.
Referenced by DeleteAllModelsAndViews(), OpenProject(), PrintParserSymbols(), treat_Struct_FullName_dot_tSTRING_Float(), treat_Struct_FullName_dot_tSTRING_Float_getDim(), treat_Struct_FullName_dot_tSTRING_ListOfFloat(), treat_Struct_FullName_dot_tSTRING_ListOfString(), treat_Struct_FullName_dot_tSTRING_String(), and treat_Struct_FullName_Float().
| std::map<std::string, std::vector<std::string> > gmsh_yystringsymbols |
Definition at line 644 of file Gmsh.tab.cpp.
Referenced by DeleteAllModelsAndViews(), GetOtherOption(), OpenProject(), PrintParserSymbols(), treat_Struct_FullName_Float(), and treat_Struct_FullName_String().
| std::map<std::string, gmsh_yysymbol> gmsh_yysymbols |
Definition at line 643 of file Gmsh.tab.cpp.
Referenced by assignVariable(), assignVariables(), DeleteAllModelsAndViews(), GetOtherOption(), incrementVariable(), OpenProject(), PrintParserSymbols(), treat_Struct_FullName_Float(), and GModel::writeGEO().
| int gmsh_yyviewindex = 0 |
Definition at line 642 of file Gmsh.tab.cpp.
Referenced by ParseFile().
|
static |
Definition at line 658 of file Gmsh.tab.cpp.
|
static |
Definition at line 658 of file Gmsh.tab.cpp.
|
static |
Definition at line 662 of file Gmsh.tab.cpp.
|
static |
Definition at line 661 of file Gmsh.tab.cpp.
|
static |
Definition at line 668 of file Gmsh.tab.cpp.
Referenced by Struct::append(), Structs::defStruct(), NameSpaces::defStruct(), and init_options().
|
static |
Definition at line 656 of file Gmsh.tab.cpp.
|
static |
Definition at line 657 of file Gmsh.tab.cpp.
|
static |
Definition at line 663 of file Gmsh.tab.cpp.
Referenced by Structs::defStruct(), Struct::sprint(), treat_Struct_FullName_dot_tSTRING_Float(), treat_Struct_FullName_dot_tSTRING_Float_getDim(), treat_Struct_FullName_dot_tSTRING_ListOfFloat(), treat_Struct_FullName_dot_tSTRING_ListOfString(), treat_Struct_FullName_dot_tSTRING_String(), and treat_Struct_FullName_Float().
|
static |
Definition at line 663 of file Gmsh.tab.cpp.
Referenced by Struct::sprint(), Structs::sprint(), treat_Struct_FullName_dot_tSTRING_Float(), treat_Struct_FullName_dot_tSTRING_Float_getDim(), treat_Struct_FullName_dot_tSTRING_ListOfFloat(), treat_Struct_FullName_dot_tSTRING_ListOfString(), treat_Struct_FullName_dot_tSTRING_String(), and treat_Struct_FullName_Float().
|
static |
Definition at line 652 of file Gmsh.tab.cpp.
|
static |
Definition at line 654 of file Gmsh.tab.cpp.
|
static |
Definition at line 653 of file Gmsh.tab.cpp.
| int yychar |
Definition at line 4480 of file Gmsh.tab.cpp.
|
static |
Definition at line 2941 of file Gmsh.tab.cpp.
|
static |
Definition at line 1713 of file Gmsh.tab.cpp.
|
static |
Definition at line 1816 of file Gmsh.tab.cpp.
|
static |
Definition at line 660 of file Gmsh.tab.cpp.
| YYSTYPE yylval |
Definition at line 4483 of file Gmsh.tab.cpp.
| int yynerrs |
Definition at line 4486 of file Gmsh.tab.cpp.
|
static |
Definition at line 1827 of file Gmsh.tab.cpp.
|
static |
Definition at line 1974 of file Gmsh.tab.cpp.
|
static |
Definition at line 659 of file Gmsh.tab.cpp.
|
static |
Definition at line 1655 of file Gmsh.tab.cpp.
|
static |
Definition at line 1686 of file Gmsh.tab.cpp.
|
static |
Definition at line 3895 of file Gmsh.tab.cpp.
|
static |
Definition at line 1989 of file Gmsh.tab.cpp.
|
static |
Definition at line 992 of file Gmsh.tab.cpp.
| int yytype |
Definition at line 4445 of file Gmsh.tab.cpp.
| YYSTYPE* yyvaluep |
Definition at line 4446 of file Gmsh.tab.cpp.